学历改变命运
24小时客服:4008135555/010-82335555
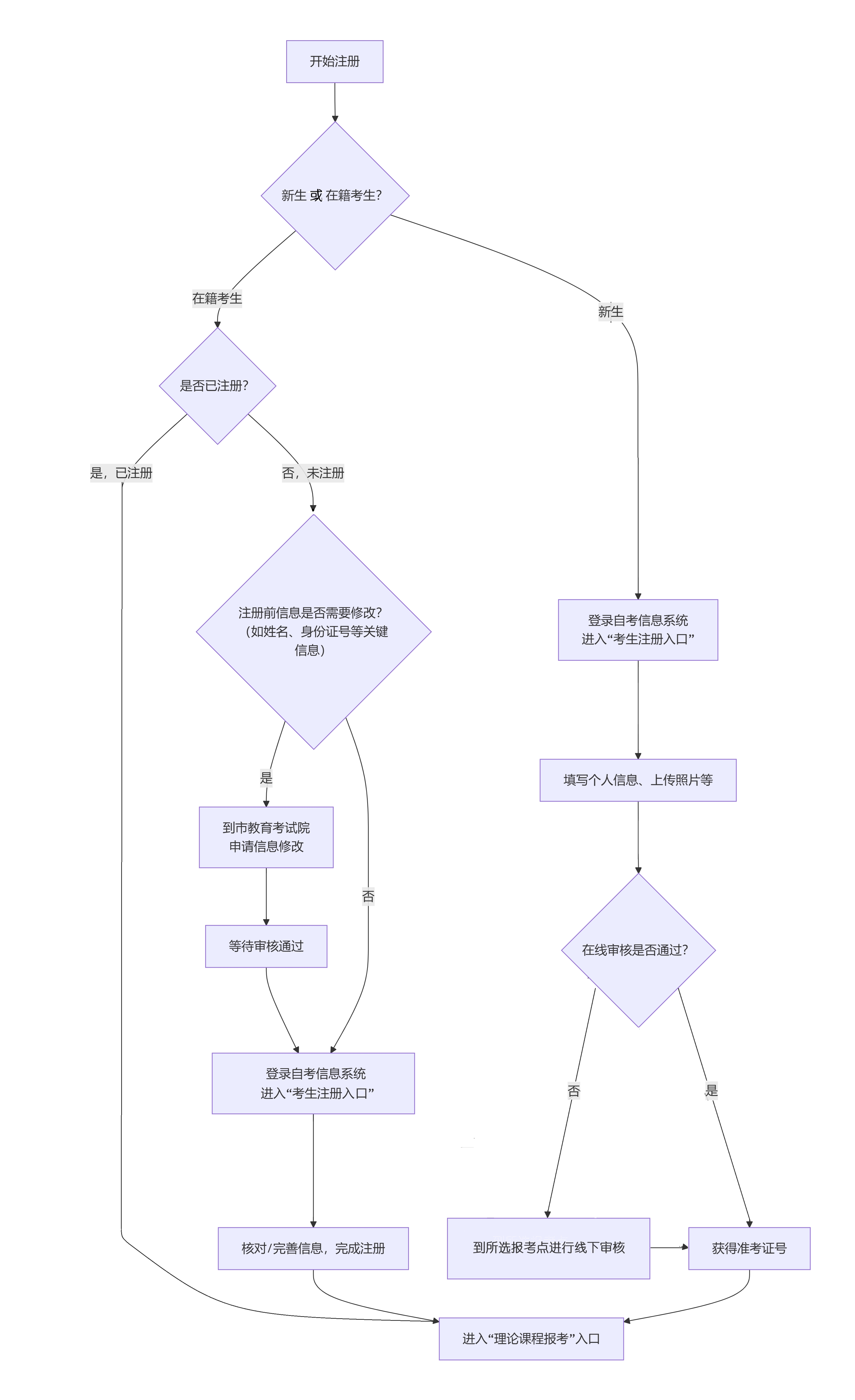
首页 > 考务考籍> 宁夏考务考籍 > 宁夏2026年高等教育自学考试省际转考工作通

宁夏2026年高等教育自学考试省际转考工作通告

2026-02-11 16:52:14   文章来源: 宁夏教育考试院   字体:   打印
成绩查询

1

2



相关资讯
  • 历年试题
  • 备考资料

关注添加

扫码加入备考交流群

与更多考生一起交流学习经验
备战考试,获取试题及资料

扫码下载APP

海量历年试题、备考资料
免费下载领取

扫码进入微信小程序

每日练题巩固、考前模拟实战
免费体验自考365海量试题

新人有礼