学历改变命运
24小时客服:4008135555/010-82335555
首页 > 自考毕业> 广东自考毕业 > 广东财经大学关于2026年上半年自学考试非毕

广东财经大学关于2026年上半年自学考试非毕业论文实践性学习环节考试报考的通知

2026-03-24 14:19:33   文章来源: 广东财经大学继续教育学院   字体:   打印
成绩查询

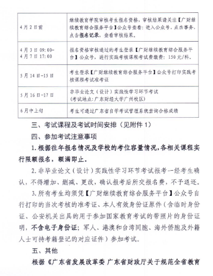
关于2026年上半年自学考试非毕业论文(设计)实践性学习环节考试报考的通知


1

2

3


附件1:2026年上半年实践考核课程及考核时间安排.xlsx

附件2:考试报名(社会考生)操作手册.pdf

相关资讯
  • 历年试题
  • 备考资料

关注添加

扫码加入备考交流群

与更多考生一起交流学习经验
备战考试,获取试题及资料

扫码下载APP

海量历年试题、备考资料
免费下载领取

扫码进入微信小程序

每日练题巩固、考前模拟实战
免费体验自考365海量试题

免费题库

新人有礼